資訊中心
INFORMATION CENTRE
河北省六大鋼鐵搬遷項目最新進展
發布時間:
2020-05-09
近兩年,河北省鋼企搬遷備受業內關注。從近期的公開信息來看,有的搬遷項目持續推進,有的停滯不前。中國冶金報、中國鋼鐵新聞網小編將具體情況整理如下:
河北華西鋼鐵有限公司搬遷工程項目
河北華西鋼鐵有限公司搬遷工程項目總投資60.43億元,占地2169.27畝,建成后,預計年實現銷售收入80億元,納稅10億元,安置就業2000人。
項目選址:河北唐山海港經濟開發區
項目進展:目前該項目正在建設當中,路基基礎工作已經完成90%、燒結項目的基礎建設完成80%。五一期間,該項目堅持不停工、不停步,搶抓工期,把因疫情耽誤的時間追回來、工期搶回來。
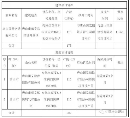
唐山國堂鋼鐵有限公司重組暨焦化搬遷改造項目
2019年8月,河北省工信廳發布《唐山國堂鋼鐵有限公司重組暨焦化搬遷改造項目焦炭產能置換方案公告》。

項目選址:唐山市樂亭縣經濟開發區
項目進展:2020年4月30日,河北省生態環境廳發布《不予批準唐山國堂鋼鐵有限公司退城搬遷環保升級改造項目環境影響報告書的函》。經審查,該項目包含的現有工程存在以下問題:現有工程國義鋼鐵的焦爐機側除塵地面站在線監測設備未與環保指揮中心聯網,焦爐兩側未安裝視頻監控設施,主要生產設施、污染防治設施分表計電系統尚未聯網;現有工程榮義焦化的焦爐煙氣第3級脫硫再生循環槽未設置圍堰,再生循環槽槽體所在地內地面未做防腐防滲處理,脫硫工段地下槽出口封閉不嚴,脫硫工段有異味。
河鋼石鋼公司搬遷改造項目
2018年10月30日,河北省工信廳發布了《河鋼集團石家莊鋼鐵有限責任公司建設項目產能置換方案公示》,提出河鋼石鋼將于2018年12月在石家莊市井陘礦區開工建設新項目。在搬遷設計上,河鋼石鋼將在井陘礦區新建兩座130噸電爐,換算產能為200萬噸。

項目選址:石家莊市井陘礦區
項目進展:2020年5月2日,河北省委書記、省人大常委會主任王東峰到石家莊市井陘礦區和井陘縣調研檢查,來到河鋼集團石鋼公司搬遷升級改造項目建設現場,詳細了解工程進展情況。
王東峰在河鋼集團石鋼公司搬遷升級改造項目建設現場指出,實施石鋼公司整體搬遷改造,是河北省委、省政府著眼解決鋼鐵圍城問題、提升生態環境質量的重大決策部署,也是推進河鋼集團和井陘礦區轉型升級、可持續發展的長遠之計。希望大家深入學習貫徹習近平總書記堅決去、主動調、加快轉重要指示精神,一手抓常態化疫情防控,一手抓工程建設,保進度、保質量、保安全,確保今年9月份如期竣工、投入使用。河鋼集團要以搬遷改造為契機,調整產品結構,延長產業鏈條,實現提質增效,爭當全省鋼鐵產業轉型升級排頭兵。井陘礦區要緊緊抓住石鋼公司搬遷機遇,大力發展上下游產業,培育新的經濟增長點。
邢臺鋼鐵轉型搬遷改造項目
根據河北省工信廳2019年6月發布的《邢臺鋼鐵有限責任公司轉型升級搬遷改造建設項目產能置換方案公示》,邢臺鋼鐵有限責任公司原計劃搬遷至邢臺市新河經濟開發區。

項目選址:邢臺市威縣
項目進展:后因新河縣緊鄰衡水市,廢水、廢氣會影響衡水湖國家級保護區,遭到衡水市的堅決抵制。之后邢鋼搬遷選址改到了邢臺市威縣。2020年1月23日,國家發改委、工信部發布《關于完善鋼鐵產能置換和項目備案工作的通知》,要求各地暫停鋼鐵產能置換和項目備案。由此,邢鋼搬遷目前仍處于停滯狀態。
太行鋼鐵退城進園項目
太行鋼鐵退城進園項目總投資209億元,建設期限為2018年~2020年,建設600萬噸鋼鐵項目。其中,一期建設1520立方米高爐2座、煉鐵產能268萬噸,120噸轉爐2座、煉鋼產能280萬噸。主要生產精品棒線材、冶金新材料、冶金裝備制造、高強鋼結構用鋼等產品。
項目選址:武安市南
項目進展:5月4日上午,武安市長強延峰到太行鋼鐵退城進園項目現場督導重點項目建設。強延峰強調,太行鋼鐵退城進園項目對武安圍城企業搬遷具有標志性帶動意義,當前正是項目施工黃金期,一定要在確保疫情安全、施工安全、環境保護的前提下,研究實施最科學、最高效施工作業方案,倒排工期、掛圖作戰,確保項目如期建成投產。同時,要瞄準行業一流水平,加大與高校科研院所合作,謀求產品“錯位發展”,努力打造屬于武安太行鋼鐵的行業“高精尖專特”,最大限度地提升產品質量、技術含量和附加值、競爭力。
冀南鋼鐵退城進園項目
冀南鋼鐵退城進園項目總投資134億元,建設期限為2018年~2020年,主要建設1260立方米高爐2座、110噸轉爐2座,煉鐵產能232萬噸、煉鋼產能270萬噸,通過實施該項目,完成文豐鋼鐵公司退城進園,主要生產熱軋卷板、冷軋薄板。
項目選址:武安青龍山工業園區
項目進展:5月4日上午,武安市長強延峰到冀南鋼鐵退城進園項目現場督導重點項目建設。強延峰強調,冀南鋼鐵集團重組搬遷改造項目是列入《河北省鋼鐵產業結構調整方案》的退城進園項目之一,項目業主要增強時間意識、責任意識、緊迫意識,再加壓、再加勁、再加力,克服一切困難確保項目全面鋪開、如期竣工、早日投產。
相關新聞
聯系方式
電話 : 027-83599558 / 83595419
郵箱:csu@csu.net.cn
聯系地址:湖北省武漢市江漢經濟開發區江興路17號中信大樓516
辦公地址:湖北省武漢市黃陂區卓爾企業社區三期G10棟
官方微信
手機網站